.xoptim.patterns.onnx_attention¶
- class experimental_experiment.xoptim.patterns.onnx_attention.AttentionGQAPattern(verbose: int = 0, priority: int = 2)[source]¶
Fuses LocalAttention into Attention. Opset must be >= 23 to do so.
![digraph {
graph [rankdir=TB, splines=true, overlap=false, nodesep=0.2, ranksep=0.2, fontsize=8];
node [style="rounded,filled", color="#888888", fontcolor="#222222", shape=box];
edge [arrowhead=vee, fontsize=7, labeldistance=-5, labelangle=0];
I_0 [label="key\nFLOAT(a,2,c,8)", fillcolor="#aaeeaa"];
I_1 [label="mask\nBOOL(a,1,c,c+h)", fillcolor="#aaeeaa"];
I_2 [label="value\nFLOAT(a,2,c,8)", fillcolor="#aaeeaa"];
I_3 [label="past_key\nFLOAT(a,2,h,8)", fillcolor="#aaeeaa"];
I_4 [label="query\nFLOAT(a,4,c,8)", fillcolor="#aaeeaa"];
I_5 [label="past_value\nFLOAT(a,2,h,8)", fillcolor="#aaeeaa"];
Concat_6 [label="Concat(., ., axis=2)", fillcolor="#cccccc"];
Concat_7 [label="Concat(., ., axis=2)", fillcolor="#cccccc"];
Unsqueeze_8 [label="Unsqueeze(., [2])", fillcolor="#eeeeee"];
Expand_9 [label="Expand(., [1, 1, 2, 1, 1])", fillcolor="#cccccc"];
Reshape_10 [label="Reshape(., [0, 4, -1, 8])", fillcolor="#eeeeee"];
Unsqueeze_11 [label="Unsqueeze(., [2])", fillcolor="#eeeeee"];
Expand_12 [label="Expand(., [1, 1, 2, 1, 1])", fillcolor="#cccccc"];
Reshape_13 [label="Reshape(., [0, 4, -1, 8])", fillcolor="#eeeeee"];
Attention_14 [label="Attention(., ., ., .)", fillcolor="#cccccc"];
I_3 -> Concat_6 [label="FLOAT(a,2,h,8)"];
I_0 -> Concat_6 [label="FLOAT(a,2,c,8)"];
I_5 -> Concat_7 [label="FLOAT(a,2,h,8)"];
I_2 -> Concat_7 [label="FLOAT(a,2,c,8)"];
Concat_6 -> Unsqueeze_8;
Unsqueeze_8 -> Expand_9 [label="FLOAT(a,2,1,c+h,8)"];
Expand_9 -> Reshape_10 [label="FLOAT(a,2,2,c+h,8)"];
Concat_7 -> Unsqueeze_11;
Unsqueeze_11 -> Expand_12 [label="FLOAT(a,2,1,c+h,8)"];
Expand_12 -> Reshape_13 [label="FLOAT(a,2,2,c+h,8)"];
I_4 -> Attention_14 [label="FLOAT(a,4,c,8)"];
Reshape_10 -> Attention_14 [label="FLOAT(a,4,?,8)"];
Reshape_13 -> Attention_14 [label="FLOAT(a,4,?,8)"];
I_1 -> Attention_14 [label="BOOL(a,1,c,c+h)"];
O_15 [label="present_value\nFLOAT(a,2,c+h,8)", fillcolor="#aaaaee"];
Concat_7 -> O_15;
O_16 [label="present_key\nFLOAT(a,2,c+h,8)", fillcolor="#aaaaee"];
Concat_6 -> O_16;
O_17 [label="Y\nFLOAT(a,4,c_,8)", fillcolor="#aaaaee"];
Attention_14 -> O_17;
}](../../../_images/graphviz-21ad875fde84bff47d8ee23d177e1167d725d154.png)
Outcome of the fusion:
![digraph {
graph [rankdir=TB, splines=true, overlap=false, nodesep=0.2, ranksep=0.2, fontsize=8];
node [style="rounded,filled", color="#888888", fontcolor="#222222", shape=box];
edge [arrowhead=vee, fontsize=7, labeldistance=-5, labelangle=0];
I_0 [label="key\nFLOAT(a,2,c,8)", fillcolor="#aaeeaa"];
I_1 [label="mask\nBOOL(a,1,c,c+h)", fillcolor="#aaeeaa"];
I_2 [label="value\nFLOAT(a,2,c,8)", fillcolor="#aaeeaa"];
I_3 [label="past_key\nFLOAT(a,2,h,8)", fillcolor="#aaeeaa"];
I_4 [label="query\nFLOAT(a,4,c,8)", fillcolor="#aaeeaa"];
I_5 [label="past_value\nFLOAT(a,2,h,8)", fillcolor="#aaeeaa"];
Attention_6 [label="Attention(., ., ., ., ., .)", fillcolor="#cccccc"];
I_4 -> Attention_6 [label="FLOAT(a,4,c,8)"];
I_0 -> Attention_6 [label="FLOAT(a,2,c,8)"];
I_2 -> Attention_6 [label="FLOAT(a,2,c,8)"];
I_1 -> Attention_6 [label="BOOL(a,1,c,c+h)"];
I_3 -> Attention_6 [label="FLOAT(a,2,h,8)"];
I_5 -> Attention_6 [label="FLOAT(a,2,h,8)"];
O_7 [label="present_value\nFLOAT(a,2,c+h,8)", fillcolor="#aaaaee"];
Attention_6 -> O_7;
O_8 [label="present_key\nFLOAT(a,2,c+h,8)", fillcolor="#aaaaee"];
Attention_6 -> O_8;
O_9 [label="Y\nFLOAT(a,4,c_,8)", fillcolor="#aaaaee"];
Attention_6 -> O_9;
}](../../../_images/graphviz-e57ced4384f5bfc032975dbc1e359763567fb690.png)
- apply(g: GraphBuilder, keys_concat_node: NodeProto, values_concat_node: NodeProto, gqa_unsqueeze: NodeProto | None, gqa_expand: NodeProto | None, gqa_reshape: NodeProto | None, gqa_unsqueeze_v: NodeProto | None, gqa_expand_v: NodeProto | None, gqa_reshape_v: NodeProto | None, local_attention_gqa: NodeProto | None) List[NodeProto][source]¶
The method does the rewriting. It assumes it can happen. It takes a list of nodes impacted by the rewriting assumes no other pattern optimizer will be modify them. It receives the list of nodes returned by method apply. Since it is a list of argument, method match can include None values. The method returns the new nodes. The optimizer considers that any node given to this function is removed from the graph, and any node returned by it are added. If a received node must be kept, it must be added to the list of returned node.
- Parameters:
nodes – nodes returned by method match, there are then removed
- Returns:
nodes to add to graph.
- match(g: GraphBuilderPatternOptimization, node: NodeProto, matched: List[MatchResult]) MatchResult | None[source]¶
Determines nodes around node which can be rewritten.
- Parameters:
g – is a
GraphBuilderPatternOptimization, it holds all the existing nodes, is able to return any information about type, shape, the node before, the node after another one.node – the matching must determine if some nodes around this one are part of set of nodes this pattern optmizer can rewrite. From there, the function explores wherever it needs, checking any condition it needs.
matched – usually unused, it returns of nodes already matching a pattern
The method must not modify the graph. The method returns None if no match is found or an instance of class
MatchResult. It must contain:a list of nodes involved in the rewriting. It does not mean all of them will be removed but all of them are needed to do the rewriting and must not be impacted by other pattern optimizer.
A function doing the rewriting (usually method apply of the pattern class).
An existing node where the rewritten nodes can be inserted. Knowing it makes it faster to rewriter. If not specified, the optimizer will automatically determine the position of the new nodes.
- class experimental_experiment.xoptim.patterns.onnx_attention.FunctionAttentionGQAPattern(verbose: int = 0, priority: int = 0)[source]¶
Merges onnx nodes equivalent to repeat interleave followed by function
LocalAttentionintoLocalAttentionGQA(GQA for GroupQueryAttention).Model with nodes to be fused:
![digraph {
graph [rankdir=TB, splines=true, overlap=false, nodesep=0.2, ranksep=0.2, fontsize=8];
node [style="rounded,filled", color="#888888", fontcolor="#222222", shape=box];
edge [arrowhead=vee, fontsize=7, labeldistance=-5, labelangle=0];
I_0 [label="cat\nFLOAT(batch,4,past_length+seq_length,32)", fillcolor="#aaeeaa"];
I_1 [label="init1_s_::RSh1\nFLOAT(1)", fillcolor="#aaeeaa"];
I_2 [label="to\nBOOL(seq_length,total_length)", fillcolor="#aaeeaa"];
I_3 [label="init7_s4_0_8_-1_32\nINT64(4)", fillcolor="#aaeeaa"];
I_4 [label="init7_s5_1_1_2_1_1\nINT64(5)", fillcolor="#aaeeaa"];
I_5 [label="cat_1\nFLOAT(batch,4,past_length+seq_length,32)", fillcolor="#aaeeaa"];
I_6 [label="query\nFLOAT(batch,8,seq_length,32)", fillcolor="#aaeeaa"];
Constant_7 [label="Constant() -> init7_s5_1_1_2_1_1", fillcolor="#cccccc"];
Constant_8 [label="Constant() -> init7_s4_0_8_-1_32", fillcolor="#cccccc"];
Constant_9 [label="Constant() -> init1_s_::RSh1", fillcolor="#cccccc"];
Unsqueeze_10 [label="Unsqueeze(., [2])", fillcolor="#eeeeee"];
Expand_11 [label="Expand(., .)", fillcolor="#cccccc"];
Reshape_12 [label="Reshape(., .)", fillcolor="#eeeeee"];
Unsqueeze_13 [label="Unsqueeze(., [2])", fillcolor="#eeeeee"];
Expand_14 [label="Expand(., .)", fillcolor="#cccccc"];
Reshape_15 [label="Reshape(., .)", fillcolor="#eeeeee"];
LocalAttentionSW_to1_16 [label="intermediate.\nLocalAttentionSW_to1\n(., ., ., ., .)", fillcolor="#cccccc"];
I_0 -> Unsqueeze_10 [label="FLOAT(batch,\n4,\npast_length+seq_length,\n32)"];
Unsqueeze_10 -> Expand_11 [label="FLOAT(batch,\n4,\n1,\npast_length+seq_length,\n32)"];
Constant_7 -> Expand_11 [label="INT64(5)"];
Expand_11 -> Reshape_12 [label="FLOAT(batch,\n4,\n2,\npast_length+seq_length,\n32)"];
Constant_8 -> Reshape_12 [label="INT64(4)"];
I_5 -> Unsqueeze_13 [label="FLOAT(batch,\n4,\npast_length+seq_length,\n32)"];
Unsqueeze_13 -> Expand_14 [label="FLOAT(batch,\n4,\n1,\npast_length+seq_length,\n32)"];
Constant_7 -> Expand_14 [label="INT64(5)"];
Expand_14 -> Reshape_15 [label="FLOAT(batch,\n4,\n2,\npast_length+seq_length,\n32)"];
Constant_8 -> Reshape_15 [label="INT64(4)"];
I_6 -> LocalAttentionSW_to1_16 [label="FLOAT(batch,8,seq_length,32)"];
Reshape_12 -> LocalAttentionSW_to1_16 [label="FLOAT(batch,8,?,32)"];
Reshape_15 -> LocalAttentionSW_to1_16 [label="FLOAT(batch,8,?,32)"];
I_2 -> LocalAttentionSW_to1_16 [label="BOOL(seq_length,total_length)"];
Constant_9 -> LocalAttentionSW_to1_16 [label="FLOAT(1)"];
O_17 [label="output_0\nFLOAT(batch,8,seq_length,32)", fillcolor="#aaaaee"];
LocalAttentionSW_to1_16 -> O_17;
}](../../../_images/graphviz-698b6e222ea79a7f14edff0e6fcae31ad81a190c.png)
Outcome of the fusion:
![digraph {
graph [rankdir=TB, splines=true, overlap=false, nodesep=0.2, ranksep=0.2, fontsize=8];
node [style="rounded,filled", color="#888888", fontcolor="#222222", shape=box];
edge [arrowhead=vee, fontsize=7, labeldistance=-5, labelangle=0];
I_0 [label="cat\nFLOAT(batch,4,past_length+seq_length,32)", fillcolor="#aaeeaa"];
I_1 [label="init1_s_::RSh1\nFLOAT(1)", fillcolor="#aaeeaa"];
I_2 [label="to\nBOOL(seq_length,total_length)", fillcolor="#aaeeaa"];
I_3 [label="init7_s4_0_8_-1_32\nINT64(4)", fillcolor="#aaeeaa"];
I_4 [label="init7_s5_1_1_2_1_1\nINT64(5)", fillcolor="#aaeeaa"];
I_5 [label="cat_1\nFLOAT(batch,4,past_length+seq_length,32)", fillcolor="#aaeeaa"];
I_6 [label="query\nFLOAT(batch,8,seq_length,32)", fillcolor="#aaeeaa"];
LocalAttentionGQASW_to1_7 [label="intermediate.\nLocalAttentionGQASW_to1\n(., ., ., ., ., ., .)", fillcolor="#cccccc"];
I_6 -> LocalAttentionGQASW_to1_7 [label="FLOAT(batch,8,seq_length,32)"];
I_0 -> LocalAttentionGQASW_to1_7 [label="FLOAT(batch,\n4,\npast_length+seq_length,\n32)"];
I_5 -> LocalAttentionGQASW_to1_7 [label="FLOAT(batch,\n4,\npast_length+seq_length,\n32)"];
I_2 -> LocalAttentionGQASW_to1_7 [label="BOOL(seq_length,total_length)"];
I_1 -> LocalAttentionGQASW_to1_7 [label="FLOAT(1)"];
I_4 -> LocalAttentionGQASW_to1_7 [label="INT64(5)"];
I_3 -> LocalAttentionGQASW_to1_7 [label="INT64(4)"];
O_8 [label="output_0\nFLOAT(batch,8,seq_length,32)", fillcolor="#aaaaee"];
LocalAttentionGQASW_to1_7 -> O_8;
}](../../../_images/graphviz-aac2cb27977977c845252350d262ba3502759271.png)
- apply(g: GraphBuilder, gqa_unsqueeze: NodeProto, gqa_expand: NodeProto, gqa_reshape: NodeProto, gqa_unsqueeze_v: NodeProto, gqa_expand_v: NodeProto, gqa_reshape_v: NodeProto, attn: NodeProto) List[NodeProto][source]¶
The method does the rewriting. It assumes it can happen. It takes a list of nodes impacted by the rewriting assumes no other pattern optimizer will be modify them. It receives the list of nodes returned by method apply. Since it is a list of argument, method match can include None values. The method returns the new nodes. The optimizer considers that any node given to this function is removed from the graph, and any node returned by it are added. If a received node must be kept, it must be added to the list of returned node.
- Parameters:
nodes – nodes returned by method match, there are then removed
- Returns:
nodes to add to graph.
- match(g: GraphBuilderPatternOptimization, node: NodeProto, matched: List[MatchResult]) MatchResult | None[source]¶
Determines nodes around node which can be rewritten.
- Parameters:
g – is a
GraphBuilderPatternOptimization, it holds all the existing nodes, is able to return any information about type, shape, the node before, the node after another one.node – the matching must determine if some nodes around this one are part of set of nodes this pattern optmizer can rewrite. From there, the function explores wherever it needs, checking any condition it needs.
matched – usually unused, it returns of nodes already matching a pattern
The method must not modify the graph. The method returns None if no match is found or an instance of class
MatchResult. It must contain:a list of nodes involved in the rewriting. It does not mean all of them will be removed but all of them are needed to do the rewriting and must not be impacted by other pattern optimizer.
A function doing the rewriting (usually method apply of the pattern class).
An existing node where the rewritten nodes can be inserted. Knowing it makes it faster to rewriter. If not specified, the optimizer will automatically determine the position of the new nodes.
- class experimental_experiment.xoptim.patterns.onnx_attention.FunctionAttentionPattern(verbose: int = 0, priority: int = 0)[source]¶
Merges Attention nodes into a local function. That includes a version for GroupQueryAttention (see second pattern).
Model with nodes to be fused:
![digraph {
graph [rankdir=TB, splines=true, overlap=false, nodesep=0.2, ranksep=0.2, fontsize=8];
node [style="rounded,filled", color="#888888", fontcolor="#222222", shape=box];
edge [arrowhead=vee, fontsize=7, labeldistance=-5, labelangle=0];
I_0 [label="values\nFLOAT(av,bv,cv,dv)", fillcolor="#aaeeaa"];
I_1 [label="keys\nFLOAT(ak,bk,ck,dk)", fillcolor="#aaeeaa"];
I_2 [label="scale_sqrt\nFLOAT(1)", fillcolor="#aaeeaa"];
I_3 [label="mask\nBOOL(am,bm,cm,dm)", fillcolor="#aaeeaa"];
I_4 [label="query\nFLOAT(aq,bq,cq,dq)", fillcolor="#aaeeaa"];
Constant_5 [label="Constant() -> scale_sqrt", fillcolor="#cccccc"];
Mul_6 [label="Mul(., .)", fillcolor="#cccccc"];
Mul_7 [label="Mul(., .)", fillcolor="#cccccc"];
Transpose_8 [label="Transpose(., perm=[0, 1, 3, 2])", fillcolor="#ee99ee"];
MatMul_9 [label="MatMul(., .)", fillcolor="#ee9999"];
Where_10 [label="Where(., [0.0], [-inf])", fillcolor="#cccccc"];
Add_11 [label="Add(., .)", fillcolor="#cccccc"];
Softmax_12 [label="Softmax(., axis=-1)", fillcolor="#cccccc"];
IsNaN_13 [label="IsNaN(.)", fillcolor="#cccccc"];
Where_14 [label="Where(., [0.0], .)", fillcolor="#cccccc"];
MatMul_15 [label="MatMul(., .)", fillcolor="#ee9999"];
I_4 -> Mul_6 [label="FLOAT(aq,bq,cq,dq)"];
Constant_5 -> Mul_6 [label="FLOAT(1)"];
I_1 -> Mul_7 [label="FLOAT(ak,bk,ck,dk)"];
Constant_5 -> Mul_7 [label="FLOAT(1)"];
Mul_7 -> Transpose_8 [label="FLOAT(ak,bk,ck,dk)"];
Mul_6 -> MatMul_9 [label="FLOAT(aq,bq,cq,dq)"];
Transpose_8 -> MatMul_9 [label="FLOAT(ak,bk,dk,ck)"];
I_3 -> Where_10 [label="BOOL(am,bm,cm,dm)"];
MatMul_9 -> Add_11 [label="FLOAT(?,?,cq,ck)"];
Where_10 -> Add_11 [label="FLOAT(am,bm,cm,dm)"];
Add_11 -> Softmax_12 [label="FLOAT(?,?,?,?)"];
Softmax_12 -> IsNaN_13 [label="FLOAT(?,?,?,?)"];
IsNaN_13 -> Where_14 [label="BOOL(?,?,?,?)"];
Softmax_12 -> Where_14 [label="FLOAT(?,?,?,?)"];
Where_14 -> MatMul_15 [label="FLOAT(?,?,?,?)"];
I_0 -> MatMul_15 [label="FLOAT(av,bv,cv,dv)"];
O_16 [label="Y\nFLOAT(ay,by,cy,dy)", fillcolor="#aaaaee"];
MatMul_15 -> O_16;
}](../../../_images/graphviz-c58b49f9c54045298d40fb856d40fae587991c2b.png)
Outcome of the fusion:
![digraph {
graph [rankdir=TB, splines=true, overlap=false, nodesep=0.2, ranksep=0.2, fontsize=8];
node [style="rounded,filled", color="#888888", fontcolor="#222222", shape=box];
edge [arrowhead=vee, fontsize=7, labeldistance=-5, labelangle=0];
I_0 [label="values\nFLOAT(av,bv,cv,dv)", fillcolor="#aaeeaa"];
I_1 [label="keys\nFLOAT(ak,bk,ck,dk)", fillcolor="#aaeeaa"];
I_2 [label="scale_sqrt\nFLOAT(1)", fillcolor="#aaeeaa"];
I_3 [label="mask\nBOOL(am,bm,cm,dm)", fillcolor="#aaeeaa"];
I_4 [label="query\nFLOAT(aq,bq,cq,dq)", fillcolor="#aaeeaa"];
LocalAttention_to1_5 [label="intermediate.\nLocalAttention_to1\n(., ., ., ., .)", fillcolor="#cccccc"];
I_4 -> LocalAttention_to1_5 [label="FLOAT(aq,bq,cq,dq)"];
I_1 -> LocalAttention_to1_5 [label="FLOAT(ak,bk,ck,dk)"];
I_0 -> LocalAttention_to1_5 [label="FLOAT(av,bv,cv,dv)"];
I_3 -> LocalAttention_to1_5 [label="BOOL(am,bm,cm,dm)"];
I_2 -> LocalAttention_to1_5 [label="FLOAT(1)"];
O_6 [label="Y\nFLOAT(ay,by,cy,dy)", fillcolor="#aaaaee"];
LocalAttention_to1_5 -> O_6;
}](../../../_images/graphviz-7728e8102f95a962ff12b15de1221772655e080a.png)
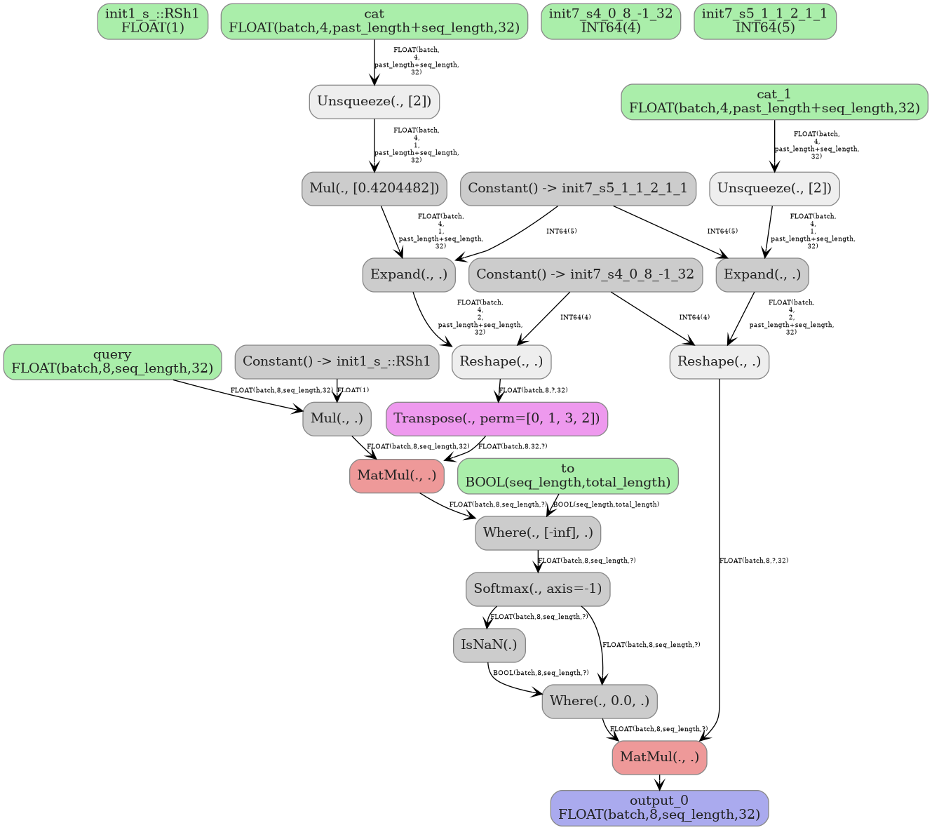
GroupQueryAttention (GQA):
![digraph {
graph [rankdir=TB, splines=true, overlap=false, nodesep=0.2, ranksep=0.2, fontsize=8];
node [style="rounded,filled", color="#888888", fontcolor="#222222", shape=box];
edge [arrowhead=vee, fontsize=7, labeldistance=-5, labelangle=0];
I_0 [label="init1_s_::RSh1\nFLOAT(1)", fillcolor="#aaeeaa"];
I_1 [label="query\nFLOAT(batch,8,seq_length,32)", fillcolor="#aaeeaa"];
I_2 [label="cat_1\nFLOAT(batch,4,past_length+seq_length,32)", fillcolor="#aaeeaa"];
I_3 [label="cat\nFLOAT(batch,4,past_length+seq_length,32)", fillcolor="#aaeeaa"];
I_4 [label="to\nBOOL(seq_length,total_length)", fillcolor="#aaeeaa"];
I_5 [label="init7_s4_0_8_-1_32\nINT64(4)", fillcolor="#aaeeaa"];
I_6 [label="init7_s5_1_1_2_1_1\nINT64(5)", fillcolor="#aaeeaa"];
Constant_7 [label="Constant() -> init1_s_::RSh1", fillcolor="#cccccc"];
Constant_8 [label="Constant() -> init7_s5_1_1_2_1_1", fillcolor="#cccccc"];
Constant_9 [label="Constant() -> init7_s4_0_8_-1_32", fillcolor="#cccccc"];
Mul_10 [label="Mul(., .)", fillcolor="#cccccc"];
Unsqueeze_11 [label="Unsqueeze(., [2])", fillcolor="#eeeeee"];
Mul_12 [label="Mul(., [0.4204482])", fillcolor="#cccccc"];
Expand_13 [label="Expand(., .)", fillcolor="#cccccc"];
Reshape_14 [label="Reshape(., .)", fillcolor="#eeeeee"];
Transpose_15 [label="Transpose(., perm=[0, 1, 3, 2])", fillcolor="#ee99ee"];
MatMul_16 [label="MatMul(., .)", fillcolor="#ee9999"];
Where_17 [label="Where(., [-inf], .)", fillcolor="#cccccc"];
Softmax_18 [label="Softmax(., axis=-1)", fillcolor="#cccccc"];
IsNaN_19 [label="IsNaN(.)", fillcolor="#cccccc"];
Where_20 [label="Where(., 0.0, .)", fillcolor="#cccccc"];
Unsqueeze_21 [label="Unsqueeze(., [2])", fillcolor="#eeeeee"];
Expand_22 [label="Expand(., .)", fillcolor="#cccccc"];
Reshape_23 [label="Reshape(., .)", fillcolor="#eeeeee"];
MatMul_24 [label="MatMul(., .)", fillcolor="#ee9999"];
I_1 -> Mul_10 [label="FLOAT(batch,8,seq_length,32)"];
Constant_7 -> Mul_10 [label="FLOAT(1)"];
I_3 -> Unsqueeze_11 [label="FLOAT(batch,\n4,\npast_length+seq_length,\n32)"];
Unsqueeze_11 -> Mul_12 [label="FLOAT(batch,\n4,\n1,\npast_length+seq_length,\n32)"];
Mul_12 -> Expand_13 [label="FLOAT(batch,\n4,\n1,\npast_length+seq_length,\n32)"];
Constant_8 -> Expand_13 [label="INT64(5)"];
Expand_13 -> Reshape_14 [label="FLOAT(batch,\n4,\n2,\npast_length+seq_length,\n32)"];
Constant_9 -> Reshape_14 [label="INT64(4)"];
Reshape_14 -> Transpose_15 [label="FLOAT(batch,8,?,32)"];
Mul_10 -> MatMul_16 [label="FLOAT(batch,8,seq_length,32)"];
Transpose_15 -> MatMul_16 [label="FLOAT(batch,8,32,?)"];
I_4 -> Where_17 [label="BOOL(seq_length,total_length)"];
MatMul_16 -> Where_17 [label="FLOAT(batch,8,seq_length,?)"];
Where_17 -> Softmax_18 [label="FLOAT(batch,8,seq_length,?)"];
Softmax_18 -> IsNaN_19 [label="FLOAT(batch,8,seq_length,?)"];
IsNaN_19 -> Where_20 [label="BOOL(batch,8,seq_length,?)"];
Softmax_18 -> Where_20 [label="FLOAT(batch,8,seq_length,?)"];
I_2 -> Unsqueeze_21 [label="FLOAT(batch,\n4,\npast_length+seq_length,\n32)"];
Unsqueeze_21 -> Expand_22 [label="FLOAT(batch,\n4,\n1,\npast_length+seq_length,\n32)"];
Constant_8 -> Expand_22 [label="INT64(5)"];
Expand_22 -> Reshape_23 [label="FLOAT(batch,\n4,\n2,\npast_length+seq_length,\n32)"];
Constant_9 -> Reshape_23 [label="INT64(4)"];
Where_20 -> MatMul_24 [label="FLOAT(batch,8,seq_length,?)"];
Reshape_23 -> MatMul_24 [label="FLOAT(batch,8,?,32)"];
O_25 [label="output_0\nFLOAT(batch,8,seq_length,32)", fillcolor="#aaaaee"];
MatMul_24 -> O_25;
}](../../../_images/graphviz-1df81d80ab610251e55ae986f2ac8b20d3d01e5e.png)
Outcome of the fusion:
![digraph {
graph [rankdir=TB, splines=true, overlap=false, nodesep=0.2, ranksep=0.2, fontsize=8];
node [style="rounded,filled", color="#888888", fontcolor="#222222", shape=box];
edge [arrowhead=vee, fontsize=7, labeldistance=-5, labelangle=0];
I_0 [label="init1_s_::RSh1\nFLOAT(1)", fillcolor="#aaeeaa"];
I_1 [label="query\nFLOAT(batch,8,seq_length,32)", fillcolor="#aaeeaa"];
I_2 [label="cat_1\nFLOAT(batch,4,past_length+seq_length,32)", fillcolor="#aaeeaa"];
I_3 [label="cat\nFLOAT(batch,4,past_length+seq_length,32)", fillcolor="#aaeeaa"];
I_4 [label="to\nBOOL(seq_length,total_length)", fillcolor="#aaeeaa"];
I_5 [label="init7_s4_0_8_-1_32\nINT64(4)", fillcolor="#aaeeaa"];
I_6 [label="init7_s5_1_1_2_1_1\nINT64(5)", fillcolor="#aaeeaa"];
LocalAttentionGQASW_to1_7 [label="intermediate.\nLocalAttentionGQASW_to1\n(., ., ., ., ., ., .)", fillcolor="#cccccc"];
I_1 -> LocalAttentionGQASW_to1_7 [label="FLOAT(batch,8,seq_length,32)"];
I_3 -> LocalAttentionGQASW_to1_7 [label="FLOAT(batch,\n4,\npast_length+seq_length,\n32)"];
I_2 -> LocalAttentionGQASW_to1_7 [label="FLOAT(batch,\n4,\npast_length+seq_length,\n32)"];
I_4 -> LocalAttentionGQASW_to1_7 [label="BOOL(seq_length,total_length)"];
I_0 -> LocalAttentionGQASW_to1_7 [label="FLOAT(1)"];
I_6 -> LocalAttentionGQASW_to1_7 [label="INT64(5)"];
I_5 -> LocalAttentionGQASW_to1_7 [label="INT64(4)"];
O_8 [label="output_0\nFLOAT(batch,8,seq_length,32)", fillcolor="#aaaaee"];
LocalAttentionGQASW_to1_7 -> O_8;
}](../../../_images/graphviz-aa3699426d7bcb13e69189b569aaf89e7ef3463a.png)
- apply(g: GraphBuilder, mul1: NodeProto, gqa_unsqueeze: NodeProto | None, mul2: NodeProto, gqa_expand: NodeProto | None, gqa_reshape: NodeProto | None, transpose: NodeProto | None, mat_qk: NodeProto, where_node: NodeProto, add_node: NodeProto | None, softmax: NodeProto, isnan: NodeProto, where: NodeProto, gqa_unsqueeze_v: NodeProto | None, gqa_expand_v: NodeProto | None, gqa_reshape_v: NodeProto | None, mat_qkv: NodeProto) List[NodeProto][source]¶
The method does the rewriting. It assumes it can happen. It takes a list of nodes impacted by the rewriting assumes no other pattern optimizer will be modify them. It receives the list of nodes returned by method apply. Since it is a list of argument, method match can include None values. The method returns the new nodes. The optimizer considers that any node given to this function is removed from the graph, and any node returned by it are added. If a received node must be kept, it must be added to the list of returned node.
- Parameters:
nodes – nodes returned by method match, there are then removed
- Returns:
nodes to add to graph.
- match(g: GraphBuilderPatternOptimization, node: NodeProto, matched: List[MatchResult]) MatchResult | None[source]¶
Determines nodes around node which can be rewritten.
- Parameters:
g – is a
GraphBuilderPatternOptimization, it holds all the existing nodes, is able to return any information about type, shape, the node before, the node after another one.node – the matching must determine if some nodes around this one are part of set of nodes this pattern optmizer can rewrite. From there, the function explores wherever it needs, checking any condition it needs.
matched – usually unused, it returns of nodes already matching a pattern
The method must not modify the graph. The method returns None if no match is found or an instance of class
MatchResult. It must contain:a list of nodes involved in the rewriting. It does not mean all of them will be removed but all of them are needed to do the rewriting and must not be impacted by other pattern optimizer.
A function doing the rewriting (usually method apply of the pattern class).
An existing node where the rewritten nodes can be inserted. Knowing it makes it faster to rewriter. If not specified, the optimizer will automatically determine the position of the new nodes.